体坛周报全媒体原创
8月1日,中国足协官方发布公告,河南队球员顾操辱骂阿奇姆彭,停赛2场、罚款2万。而阿奇姆彭因为击打顾操面对被停赛4场、罚款4万!

在中超第19轮河南队对阵深圳队的比赛进行到第34分钟时,顾操疑似对阿奇姆彭有言语上的不尊重,而阿奇姆彭则是暴怒从身后给顾操一拳,被当值主裁判直接红牌罚下场。赛后,也有双方和解的视频流出。但是深足发布声明抗议,称顾操用“Fucking black man”攻击阿奇姆彭,顾操则是发文回应,表示自己没说过以上用语。
今天,足协对两者分别进行了处罚,公告写道:
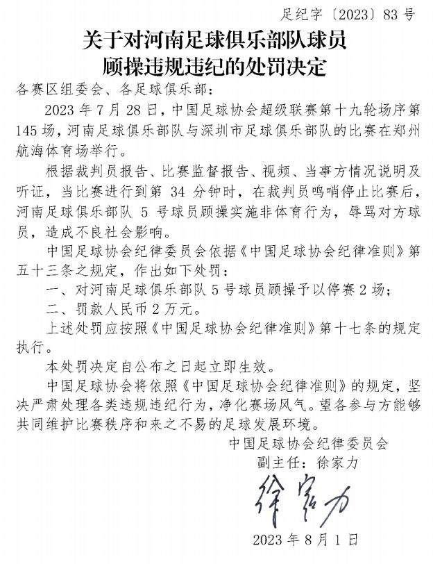
根据裁判员报告、比赛监督报告、视频、当事方情况说明及听证,当比赛进行到第 34 分钟时,在裁判员鸣哨停止比赛后河南足球俱乐部队 5 号球员顾操实施非体育行为,辱骂对方球员,造成不良社会影响。
中国足球协会纪律委员会依据《中国足球协会纪律准则》第五十三条之规定,作出如下处罚:
一、对河南足球俱乐部队5号球员顾操予以停赛2场:
二、罚款人民币2万元。
而对于阿奇姆彭击打顾操面部的行为,则是予以停赛4场,罚款人民币4万元。
